Видео: Gameready

Подборка новых видео на тему Gameready на сегодня 20 April 2026 года

Сап борды: встречайте морскую стихию
  31.01.2024
Минивэн-автоартефакты
  31.01.2024
Рецепты вегетарианских закусок
  08.10.2023
Обучение Программированию с JS
  04.12.2023
Улучшаем бухгалтерскую отчётность с помощью Экселя
  05.12.2023
Авто на любой бюджет: полезные советы по выбору
  31.01.2024
Excel для учета клиентской базы
  05.12.2023
Минивэны: пространство и комфорт
  31.01.2024
Минивэн: удобство для большой семьи
  31.01.2024
Авто без проблем: Долгая жизнь на дороге без преград и сюрпризов
  31.01.2024
Цифровое снаряжение
  17.02.2024
Компетентная помощь
  12.05.2025
Геометрия для детей и взрослых
  28.12.2023
Off-Road Эксперименты
  31.01.2024
Сап борды: встречайте морскую гармонию
  31.01.2024
𝙆𝙂𝘽
  12.08.2025
Таинственный огород
  18.04.2024
𝙆𝙂𝘽
  10.08.2025
Всё о крептоволюте
  29.10.2022
𝙆𝙂𝘽
  17.08.2025
Gamer_Иван
  21.03.2026
Gamer Instinct
  12.11.2025
Lexa_Gamer😈
  09.03.2026
тренхаб
  16.12.2025
Фильмач — фильмы и сериалы онлайн
  10.09.2023
Lambardi (Капибарди)
  16.05.2025
Пушистый геймер
  22.01.2026
Gamer Gathering
  29.06.2024
Gamer_Иван
  05.03.2026
Gamer Instinct
  22.03.2026
Red Dead Redemption: гайды и прохождение
  14.10.2023
Geometry Dash • Уровни
  05.05.2025
Gamer Instinct
  28.03.2026
Волшебные миры
  11.11.2023
gamerutile
  29.01.2026
GAMER
  24.11.2025
Geometry Dash: Прохождение сложных уровней
  04.12.2023
Игромания
  19.02.2026
BEHOLDER [ПЕРЕЗАЛИВЫ ИЗ YOUTUBE]
  13.10.2024
Уголок любителя RPG
  29.09.2024
StopGame - Все об играх!
  03.04.2025
RussianDrakonGames
  23.12.2025
StopGame - Все об играх!
  15.11.2024
Алгебраические авантюры
  14.01.2025
GAMERsup05
  28.03.2025
GAMERsup05
  24.03.2025
GAMERsup05
  29.03.2025
Geometry Dash: Прохождение сложных уровней
  20.04.2024

Gameready - смотрите онлайн


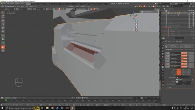
Как сделать блокинг в Blender? Урок 2. Мини-курс по созданию GameReady Персонажа.

#3D #gamedev #CGalkin Это Мини-Курс для начинающих и не только, специалистов. Здесь не будет ничего сверхсложного, но при этом он даст фундамент ГеймДева. Мы базово затронем все основные этапы, через которые проходит персонаж в индустрии. И с 0 сделаем перового, простого, полноценного персонажа. Здесь ты получишь базовое понимание целого ПайпЛайна. По этому Обязательно! досматривайте все видео этого Мини-Курса до конца, чтобы не пропустить какой-либо важный момент. Ты познакомишься с пятью основными программами, поймёшь, зачем каждая нужна Blender, ZBrush, SubstancePainter, RizomUV, MarmoserToolbag Какие будут темы в ролике? Как сделать блокинг в Blender? Что такое блокинг? Из чего делается блокинг? Как должен выглядеть... Смотреть видео...

Как подобрать референсы и сделать концепт? Урок 1. Мини-курс по созданию GameReady Персонажа.

#3D #gamedev #CGalkin Это Мини-Курс для начинающих и не только, специалистов. Здесь не будет ничего сверхсложного, но при этом он даст фундамент ГеймДева. Мы базово затронем все основные этапы, через которые проходит персонаж в индустрии. И с 0 сделаем перового, простого, полноценного персонажа. Здесь ты получишь базовое понимание целого ПайпЛайна. По этому Обязательно! досматривайте все видео этого Мини-Курса до конца, чтобы не пропустить какой-либо важный момент. Ты познакомишься с пятью основными программами, поймёшь, зачем каждая нужна Blender, ZBrush, SubstancePainter, RizomUV, MarmoserToolbag Какие будут темы в ролике? Как создать персонажа в 3D? Как подобрать референсы? Где искать референсы? Как должны выглядеть... Смотреть видео...

Как сделать скульптинг персонажа в ZBrush? Урок 3. Мини-курс по созданию GameReady Персонажа.

#3D #gamedev #CGalkin Это Мини-Курс для начинающих и не только, специалистов. Здесь не будет ничего сверхсложного, но при этом он даст фундамент ГеймДева. Мы базово затронем все основные этапы, через которые проходит персонаж в индустрии. И с 0 сделаем перового, простого, полноценного персонажа. Здесь ты получишь базовое понимание целого ПайпЛайна. По этому Обязательно! досматривайте все видео этого Мини-Курса до конца, чтобы не пропустить какой-либо важный момент. Ты познакомишься с пятью основными программами, поймёшь, зачем каждая нужна Blender, ZBrush, SubstancePainter, RizomUV, MarmoserToolbag Какие будут темы в ролике? Как сделать скульптинг персонажа в Zbrush? Какие лучшие кисти в ZBrush? Фишки скульптинга в ZBrush. Как... Смотреть видео...

Как создать риг в Blender? И сделать рендер. Урок 7. Мини-курс по созданию GameReady Персонажа.

#3D #gamedev #CGalkin Это Мини-Курс для начинающих и не только, специалистов. Здесь не будет ничего сверхсложного, но при этом он даст фундамент ГеймДева. Мы базово затронем все основные этапы, через которые проходит персонаж в индустрии. И с 0 сделаем перового, простого, полноценного персонажа. Здесь ты получишь базовое понимание целого ПайпЛайна. По этому Обязательно! досматривайте все видео этого Мини-Курса до конца, чтобы не пропустить какой-либо важный момент. Ты познакомишься с пятью основными программами, поймёшь, зачем каждая нужна Blender, ZBrush, SubstancePainter, RizomUV, MarmoserToolbag Какие будут темы в ролике? Как создать риг в Blender? Как настроить риг в Blender? Как создать риг с аддоном AutoRigPro? Как настроить веса... Смотреть видео...

Что такое ретопология и как делать ее в Blender? Урок 4. Мини-курс по созданию GameReady Персонажа.

#3D #gamedev #CGalkin Это Мини-Курс для начинающих и не только, специалистов. Здесь не будет ничего сверхсложного, но при этом он даст фундамент ГеймДева. Мы базово затронем все основные этапы, через которые проходит персонаж в индустрии. И с 0 сделаем перового, простого, полноценного персонажа. Здесь ты получишь базовое понимание целого ПайпЛайна. По этому Обязательно! досматривайте все видео этого Мини-Курса до конца, чтобы не пропустить какой-либо важный момент. Ты познакомишься с пятью основными программами, поймёшь, зачем каждая нужна Blender, ZBrush, SubstancePainter, RizomUV, MarmoserToolbag Какие будут темы в ролике? Что такое ретопология? Как сделать ретопологию? Какие существуют принципы ретопологии? Какие есть способы... Смотреть видео...

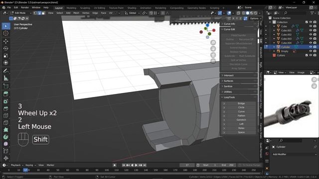
Silencer Lowpoly Gameready в 3D от Valterjherson1

This model is free, so please consider liking it. Subscribe for more models like this one! Features: Not sure what model this particular silencer is, I’ve just modeled the first thing I’ve liked :) 1 4x2K texture (OP, but you can always scale it down) How I made it: Modeled in Plasticity, Uv’d in Blender, Sculpted in Zbrush, baked in Marmoset Toolbag and textured in Substance Painter. Made in ~16H 3d modeling, blender, blender tutorial, tutorial, 3d, blender 3d, how to, 3d printing, maya tutorial, blender sculpting, 3d printer, zbrush, maya, shorts, modeling, blender tips, blender art, sculpting, 3d printed, vfx, gpt-3, 3dprinter, ai 3d model, 3d sculpting, 3dart, 3d model, 2d to 3d, iron circus comics, 3dprinting, 3dprinted, tips,... Смотреть видео...

Как создать текстуры в Substance Painter? Урок 6. Мини-курс по созданию GameReady Персонажа.

#3D #gamedev #CGalkin Это Мини-Курс для начинающих и не только, специалистов. Здесь не будет ничего сверхсложного, но при этом он даст фундамент ГеймДева. Мы базово затронем все основные этапы, через которые проходит персонаж в индустрии. И с 0 сделаем перового, простого, полноценного персонажа. Здесь ты получишь базовое понимание целого ПайпЛайна. По этому Обязательно! досматривайте все видео этого Мини-Курса до конца, чтобы не пропустить какой-либо важный момент. Ты познакомишься с пятью основными программами, поймёшь, зачем каждая нужна Blender, ZBrush, SubstancePainter, RizomUV, MarmoserToolbag Какие будут темы в ролике? Как работать в Substance Painter? Как делать материалы в Substance Painter? Как делать текстуры в Substance... Смотреть видео...

Релиз Pragmata, финал Atomic Heart, дата Assassin’s Creed: Black Flag, анонс Corsair Cove…

Atomic Heart получила финальное DLC; состоялся релиз Pragmata, игроки в восторге; авторы Tropico 6 представили градостроительный симулятор Corsair Cove; анонсирован скоростной экшен Echobreaker; стань мастером средневекового мемопроизводства в Scriptorium: Master of Manuscripts; инсайдер поделился свежими деталями сетевого боевика Fairgames, а также сообщил дату выхода ремейка Assassin’s Creed: Black Flag; Supermassive Games выпустила обзорный трейлер Directive 8020. • Подлинная история Assassin’s Creed — • Видеообзор Starfield: Terran Armada — • Первые впечатления от MOUSE: P.I. for Hire — • Видеообзор Samson — Сегодня в выпуске: 00:00 — Релиз Atomic Heart: «Кровь на Хрустале» 00:49 — Релиз Pragmata 01:45 — Анонс Corsair... Смотреть видео...

Фантастические твари: Тайны Дамблдора (фильм, 2022, 3 часть)

Грин-де-Вальд вновь намерен вмешаться в естественное положение дел в мире маглов: Дамблдор узнаёт, что колдун хочет захватить власть над миром. Старая клятва мешает Дамблдору противостоять колдуну прямым путём, из-за чего он вновь обращается за помощью Ньюта — в этот раз юноше придётся сражаться плечом к плечу с командой, состоящей из нескольких волшебников и одного магла. Грин-де-Вальд также наращивает число своих сторонников, обстановка накаляется, но что же предпримет сам Дамблдор? Год выпуска: 2022 Жанр: фэнтези, боевик, приключения Продолжительность: 02:29:38 В ролях: Эдди Редмэйн, Джуд Лоу, Эзра Миллер, Дэн Фоглер, Элисон Судол, Каллум Тернер, Джессика Уильямс, Кэтрин Уотерстон, Мадс Миккельсен, Оливер Мазуччи Страна:... Смотреть видео...

Фантастические твари: Тайны Дамблдора / Fantastic Beasts: The Secrets Of Dumbledore (2022)

"Фантастические твари: Тайны Дамблдора" продолжает историю о магическом мире, исследуя сложные отношения между персонажами и их борьбу с темным магом Гриндевальдом. В центре сюжета находится Ньют Скамандер, который вместе с союзниками пытается остановить Гриндевальда, раскрывая при этом тайны, связанные с Альбусом Дамблдором. События разворачиваются на фоне захватывающих приключений и магических столкновений, создавая напряженную и увлекательную атмосферу. Режиссер: Дэвид Йейтс В ролях: Эдди Редмэйн, Джуд Лоу, Эзра Миллер, Дэн Фоглер, Элисон Судол, Каллум Тернер, Джессика Уильямс, Кэтрин Уотерстон, Мадс Миккельсен, Оливер Мазуччи Год выпуска: 2022 Страна: Великобритания, США Жанр: Фэнтези, Приключения, Семейное Смотрите фильм... Смотреть видео...

БедВарс но FPS – УХУДШАЕТСЯ

майнкрафт, агера, бед варс, minecraft, bed wars, агера парк, agera, пвп, agera park, фпс, сервер майнкрафт, видео майнкрафт, майнкрафт играть, игры майнкрафт, agera001, майнкрафт бед варс, pvp, канал агеры, 1.8, рп, ресурс пак, 1.8.9, смотреть игры, бедварс майнкрафт, пиратский сервер майнкрафт, трюки на бед варс, строительство без шифта, троллинг с админкой, бесплатный майнкрафт, быстрое строительство майнкрафт, агера админ, админ на бед варс, майнкрафт бедварс, анализ игры бед варс, троллинг на бед варс, топ моменты на бед варс, пвп майнкрафт, троллинг с админкой в майнкрафт, бед варс туториал, туториал по бед варс, мышка для майнкрафт, эпичные моменты в майнкрафт, бед варс с админкой, топ сервер майнкрафт, челлендж на бед варс, мышка... Смотреть видео...

Cthulhu The Cosmic Abyss# Пугающая бездна, полное прохождение игры(2026)

Полное прохождение игры на английском языке В этой игре вы играете роль Ноя, агента Ancile, секретного подразделения Интерпола, специализирующегося на оккультных делах, который расследует загадочное исчезновение шахтеров в глубинах Тихого океана. «Его поиски приведут его в лабиринтную тюрьму Р'льех, древний затонувший город, где заключен Ктулху», — говорится в описании. «Вместе со своим компаньоном-ИИ Ки Ной должен решать сложные головоломки, делать выбор, который определит его судьбу, и противостоять развращающему разум влиянию Ктулху». #CthulhuTheCosmicAbyss #CthulhuTheCosmicAbyssПрохождение #CthulhuTheCosmicAbyssГеймплей #CthulhuTheCosmicAbyssИгрофильм #CthulhuTheCosmicAbyssНаРусском #CthulhuTheCosmicAbyssОбзор #прохождение... Смотреть видео...

АГЕРА Vs 15 ЧИТЕРОВ! Баним Хакеров

Сегодня мы ищем и баним читеров в Майнкрафт! Я зашел на самый популярный сервер по мини играм Хайпиксель. На Hypixel есть система атлас благодаря которой мы можем смотреть репорты на игроков и определять играет ли человек с читами или нет. Мы посмотрим на смешных читеров на БедВарс, СкайВарс и ПВП дуэлях IP моего сервера - agerapvp.club Сайт - МОЙ ТЕЛЕГРАМ КАНАЛ - МОЙ ДИСКОРД СЕРВЕР - МОЯ СТРАНИЦА (покупать рекламу здесь) - Подпишись, чтобы не пропустить новые видео! Ещё игры на СкайВарс (SkyWars Minecraft) #skywars Игры БедВарс (BedWars Minecraft) #bedwars ИСТОРИИ из ЖИЗНИ АГЕРЫ Как повысить ФПС #fps Как всегда быть первым. Строительство без шифта: #хайпиксель #hypixel #пвп Production Music courtesy of Epidemic Sound... Смотреть видео...

Обзор Dragon Age: The Veilguard

Dragon Age: The Veilguard разозлила игроков больше, чем любая другая игра этого года. Но при этом нашлось и немало тех, кто проходит её с искренним удовольствием. Кого слушать? За что хвалят новую часть серии, за что ругают, и за что ругают недостаточно – узнаете из нашего обзора! • Комментарии и обсуждения — • Страница игры — • Ещё больше обзоров — 0:00 - Что нужно знать 1:45 - Чем занимаемся 4:38 - Масштабы 7:17 - Боёвка 10:17 - Персонажи 19:03 - Сюжет 24:23 - Сеттинг 29:43 - Вывод #DragonAgeTheVeilguard #StopGame #DragonAge #RPG #Стопгейм #Обзор #ролевыеигры #Veilguard #Милязев *** Вопросы по рекламе: adver@stopgame.ru Поддержка StopGame: Оперативно об играх в нашем ТГ канале - Расписание стримов — Прямые трансляции на... Смотреть видео...

Проверяю ВАШИ ТОП Советы на НОВОМ ПВП

Я проверил лучшие советы для ПВП режимов на новых версиях Майнкрафт! Вы написали мне как поднять скилл в PVP и строительстве и я решил проверять работает ли это. Мы проверим топовые трюки и ловушки и сделаем эпичные моменты. Я сыграл в БедВарс, Fireball Fight, Bed Fight и другие режимы IP моего сервера - agerapvp.club Сайт - МОЙ ТЕЛЕГРАМ КАНАЛ - МОЙ ДИСКОРД СЕРВЕР - МОЯ СТРАНИЦА (покупать рекламу здесь) - Подпишись, чтобы не пропустить новые видео! Ещё игры на СкайВарс (SkyWars Minecraft) #skywars Игры БедВарс (BedWars Minecraft) #bedwars ИСТОРИИ из ЖИЗНИ АГЕРЫ Как повысить ФПС #fps Как всегда быть первым. Строительство без шифта: #хайпиксель #hypixel #пвп Production Music courtesy of Epidemic Sound... Смотреть видео...